|
Snoke
|
shared functions prototypes, structures, main classes declarations More...
#include <iostream>#include <ncurses.h>

Go to the source code of this file.
Classes | |
| class | PointStyle |
| Style of the cell in console window. More... | |
| class | Point |
| Coordinates and style of the cell in console window. More... | |
Functions | |
| std::ostream & | operator<< (std::ostream &s, Point p) |
| Operation '<<' override for the Point class. More... | |
| void | mSleep (int time) |
| Cross-platform sleep function cover. More... | |
| void | addSleep () |
| For unix-based systems interrupted sleep must be continued. More... | |
| Point | getConsoleSize () |
| Gets size of current console screen in symdols. More... | |
| void | sleepHandler () |
| setting new values for sleep function on signal interrupt More... | |
| void | set_escdelay (short mode) |
Variables | |
| const int | MAXLINE = 256 |
shared functions prototypes, structures, main classes declarations
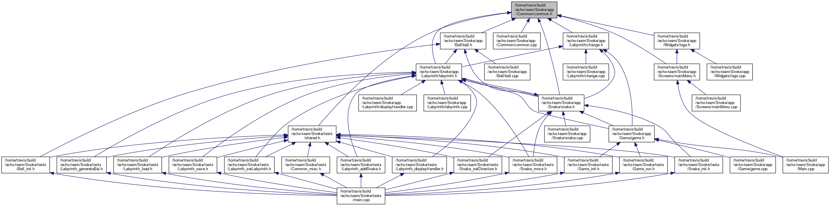
Definition in file common.h.
| void addSleep | ( | ) |
For unix-based systems interrupted sleep must be continued.
Definition at line 90 of file common.cpp.

| Point getConsoleSize | ( | ) |
Gets size of current console screen in symdols.
Definition at line 100 of file common.cpp.

| void mSleep | ( | int | time | ) |
Cross-platform sleep function cover.
| time | - time the game will 'freeze' for in milliseconds |
Definition at line 49 of file common.cpp.

| std::ostream& operator<< | ( | std::ostream & | s, |
| Point | p | ||
| ) |
Operation '<<' override for the Point class.
| s | - current ostream variable |
| p | - a Point to print This is an overloaded member function, provided for convenience. It differs from the above function only in what argument(s) it accepts. |
Definition at line 30 of file common.cpp.
| void set_escdelay | ( | short | mode | ) |
Plug for ncurses unix set_escdelay function In Windows does nothing, needs for supporting crossplatform code
| {short} | delay - time to wait before process ESC key press |
Definition at line 71 of file common.cpp.
| void sleepHandler | ( | ) |
setting new values for sleep function on signal interrupt
Definition at line 78 of file common.cpp.
