|
Snoke
|
#include <labyrinth.h>

Public Member Functions | |
| void | displayHandler (int displayMethod) |
| handler for choosing the approriate display method in the current environment More... | |
| void | displayFull () |
| redraw every Point of the labyrinth More... | |
| void | freeDisplay () |
| No extra stimulus, displaying the default way. More... | |
| void | forcedDisplay (int displayMethod) |
| got an extra stimulus for displaying in a certain method More... | |
| void | displayPartialy () |
| display labyrinth partialy, using the start and end Points More... | |
| void | displayUpdated () |
| draw only the changed Points when the labyrinth is being fully displayed More... | |
Public Attributes | |
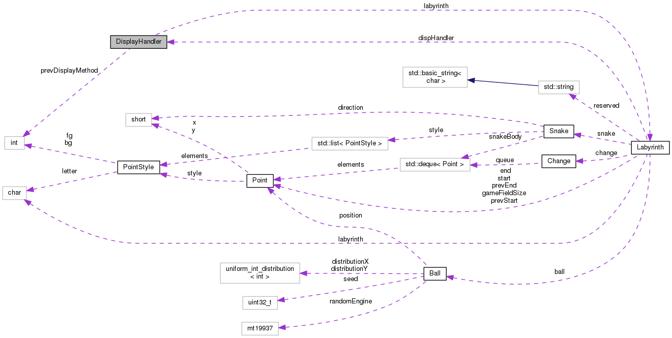
| Labyrinth * | labyrinth |
| int | prevDisplayMethod = 0 |
displayFull
Definition at line 27 of file labyrinth.h.
| void DisplayHandler::displayFull | ( | ) |
redraw every Point of the labyrinth
Definition at line 126 of file displayHandler.cpp.

| void DisplayHandler::displayHandler | ( | int | displayMethod | ) |
handler for choosing the approriate display method in the current environment
| displayMethod | - a method that is beeing force-called (<0 if none) |
Definition at line 7 of file displayHandler.cpp.


| void DisplayHandler::displayPartialy | ( | ) |
display labyrinth partialy, using the start and end Points
Definition at line 138 of file displayHandler.cpp.

| void DisplayHandler::displayUpdated | ( | ) |
draw only the changed Points when the labyrinth is being fully displayed
Definition at line 155 of file displayHandler.cpp.


| void DisplayHandler::forcedDisplay | ( | int | displayMethod | ) |
got an extra stimulus for displaying in a certain method
| displayMethod | - a method that is beeing force-called |
Definition at line 27 of file displayHandler.cpp.


| void DisplayHandler::freeDisplay | ( | ) |
No extra stimulus, displaying the default way.
Definition at line 73 of file displayHandler.cpp.


| Labyrinth* DisplayHandler::labyrinth |
Definition at line 30 of file labyrinth.h.
| int DisplayHandler::prevDisplayMethod = 0 |
Definition at line 31 of file labyrinth.h.