|
Snoke
|


Go to the source code of this file.
Functions | |
| TEST (Snake_move, test1) | |
| method runs with normal parameters and no collisions More... | |
| TEST (Snake_move, testwall1) | |
| snake moves through the upper wall More... | |
| TEST (Snake_move, testwall2) | |
| snake moves through the right wall More... | |
| TEST (Snake_move, testwall3) | |
| snake moves through the left wall More... | |
| TEST (Snake_move, testwall4) | |
| snake moves through the lower wall More... | |
| TEST (Snake_move, testIntersection1) | |
| snake collides with itself by doing 3 consiquent left turns More... | |
| TEST (Snake_move, testIntersection2) | |
| snake eats the ball More... | |
| TEST (Snake_move, testIntersection3) | |
| snake goes through the wall and collides with itself More... | |
| TEST (Snake_move, testIntersection4) | |
| snake goes through the wall and collides with Ball More... | |
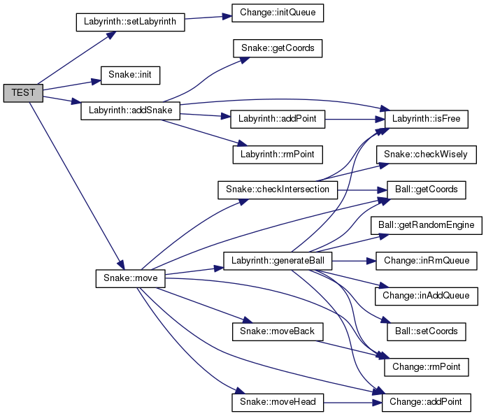
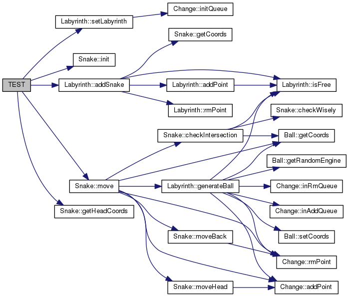
| TEST | ( | Snake_move | , |
| test1 | |||
| ) |
method runs with normal parameters and no collisions
Prerequisites: tested Snake.init tested Snake.setDirection tested Labyrinth.setLabyrinth tested Labyrinth.addSnake
Definition at line 20 of file Snake_move.h.

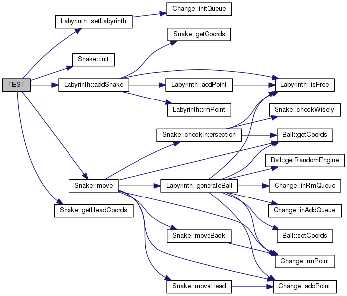
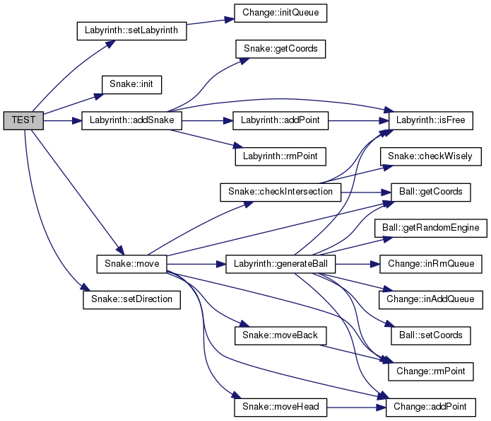
| TEST | ( | Snake_move | , |
| testwall1 | |||
| ) |
snake moves through the upper wall
Definition at line 65 of file Snake_move.h.

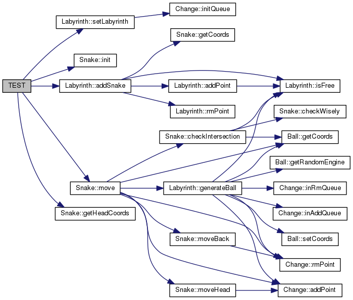
| TEST | ( | Snake_move | , |
| testwall2 | |||
| ) |
snake moves through the right wall
Definition at line 113 of file Snake_move.h.

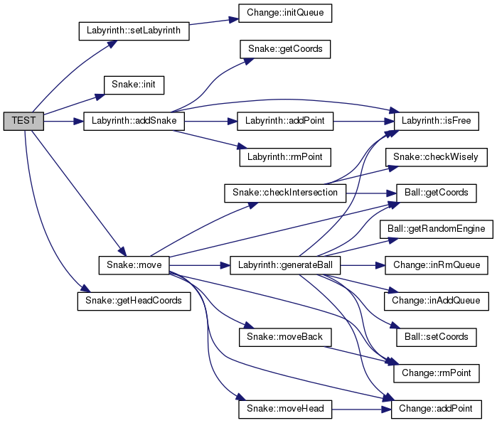
| TEST | ( | Snake_move | , |
| testwall3 | |||
| ) |
snake moves through the left wall
Definition at line 161 of file Snake_move.h.

| TEST | ( | Snake_move | , |
| testwall4 | |||
| ) |
snake moves through the lower wall
Definition at line 209 of file Snake_move.h.

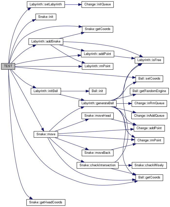
| TEST | ( | Snake_move | , |
| testIntersection1 | |||
| ) |
snake collides with itself by doing 3 consiquent left turns
Definition at line 257 of file Snake_move.h.

| TEST | ( | Snake_move | , |
| testIntersection2 | |||
| ) |
snake eats the ball
Definition at line 317 of file Snake_move.h.

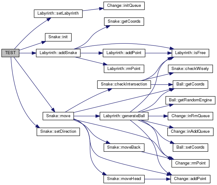
| TEST | ( | Snake_move | , |
| testIntersection3 | |||
| ) |
snake goes through the wall and collides with itself
Definition at line 383 of file Snake_move.h.

| TEST | ( | Snake_move | , |
| testIntersection4 | |||
| ) |
snake goes through the wall and collides with Ball
Definition at line 441 of file Snake_move.h.
