Snoke
Main.cpp File Reference
#include <ncurses.h>
#include "Screens/mainMenu.h"
#include "Game/game.h"
#include "iostream"
Include dependency graph for Main.cpp:

Go to the source code of this file.

Functions

int main ()
 

Function Documentation

int main ( )

Definition at line 6 of file Main.cpp.

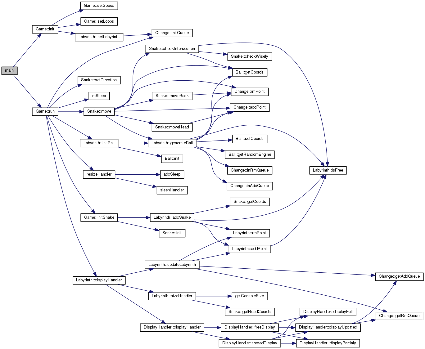
Here is the call graph for this function: